Back to table of contents12.4 Magnetic Field of a Current Loop

12.4 Magnetic Field of a Current Loop

Learning Objectives

By the end of this section, you will be able to:

The circular loop of Figure 12.11 has a radius R, carries a current I, and lies in the xz-plane. What is the magnetic field due to the current at an arbitrary point P along the axis of the loop?

Figure shows a circular loop of radius R that carries a current I and lies in the xz-plane. Point P is located above the center of the loop. Theta is the angle formed by a vector from the loop to the point P and the plane of the loop. It is equivalent to the angle formed by the vector dB from the point P and the y axis.
Figure 12.11 Determining the magnetic field at point P along the axis of a current-carrying loop of wire.

We can use the Biot-Savart law to find the magnetic field due to a current. We first consider arbitrary segments on opposite sides of the loop to qualitatively show by the vector results that the net magnetic field direction is along the central axis from the loop. From there, we can use the Biot-Savart law to derive the expression for magnetic field.

Let P be a distance y from the center of the loop. From the right-hand rule, the magnetic field dB at P, produced by the current element Idl , is directed at an angle θ above the y-axis as shown. Since dl is parallel along the x-axis and r^ is in the yz-plane, the two vectors are perpendicular, so we have

dB=μ0 4π Idlsinπ/2 r2 =μ0 4π Idl y2+R2
12.13

where we have used r2=y2+R2.

Now consider the magnetic field dB due to the current element Idl , which is directly opposite Idl on the loop. The magnitude of dB is also given by Equation 12.13, but it is directed at an angle θ below the y-axis. The components of dB and dB perpendicular to the y-axis therefore cancel, and in calculating the net magnetic field, only the components along the y-axis need to be considered. The components perpendicular to the axis of the loop sum to zero in pairs. Hence at point P:

B =j^ loop dBcosθ =j^ μ0I 4π loop cosθdl y2+R2 .
12.14

For all elements dl on the wire, y, R, and cosθ are constant and are related by

cosθ=Ry2+R2 .

Now from Equation 12.14, the magnetic field at P is

B =j^ μ0IR 4π(y2+R2)3/2 loop dl =μ0IR2 2(y2+R2)3/2 j^
12.15

where we have used loop dl =2πR. As discussed in the previous chapter, the closed current loop is a magnetic dipole of moment μ =IAn^ . For this example, A=πR2 and n^ =j^ , so the magnetic field at P can also be written as

B =μ0μj^ 2π(y2+R2)3/2 .
12.16

By setting y=0 in Equation 12.15, we obtain the magnetic field at the center of the loop:

B =μ0I 2R j^ .
12.17

This equation becomes B=μ0NI/(2R) for a flat coil of N loops per length. It can also be expressed as

B =μ0μ 2πR3 .
12.18

If we consider yR in Equation 12.16, the expression reduces to an expression known as the magnetic field from a dipole:

B =μ0μ 2πy3 .
12.19

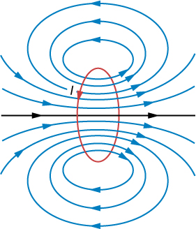
The calculation of the magnetic field due to the circular current loop at points off-axis requires rather complex mathematics, so we’ll just look at the results. The magnetic field lines are shaped as shown in Figure 12.12. Notice that one field line follows the axis of the loop. This is the field line we just found. Also, very close to the wire, the field lines are almost circular, like the lines of a long straight wire.

Figure shows the magnetic field lines of a circular current loop. One field line follows the axis of the loop. Very close to the wire, the field lines are almost circular, like the lines of a long straight wire.
Figure 12.12 Sketch of the magnetic field lines of a circular current loop.

Example 12.5

Magnetic Field between Two Loops

Two loops of wire carry the same current of 10 mA, but flow in opposite directions as seen in Figure 12.13. One loop is measured to have a radius of R=50cm while the other loop has a radius of 2R=100cm. The distance from the first loop to the point where the magnetic field is measured is 0.25 m, and the distance from that point to the second loop is 0.75 m. What is the magnitude of the net magnetic field at point P?
Figure shows two loops of radii R and 2R with the same current but flowing in opposite directions. Point P is located between the centers of the loops, at a distance 0.25 meters from the center of the smaller loop and 0.75 meters from the center of the larger loop.
Figure 12.13 Two loops of different radii have the same current but flowing in opposite directions. The magnetic field at point P is measured to be zero.

Strategy

The magnetic field at point P has been determined in Equation 12.15. Since the currents are flowing in opposite directions, the net magnetic field is the difference between the two fields generated by the coils. Using the given quantities in the problem, the net magnetic field is then calculated.

Solution

Solving for the net magnetic field using Equation 12.15 and the given quantities in the problem yields
B = μ0IR12 2(y12+R12 ) 3/2 μ0IR22 2(y22+R22 ) 3/2 B = (4π×10−7Tm/A)(0.010A)(0.5m)2 2((0.25m)2+(0.5m)2)3/2 (4π×10−7Tm/A)(0.010A)(1.0m)2 2((0.75m)2+(1.0m)2)3/2 B = 5.77×10−9Tto the right.

Significance

Helmholtz coils typically have loops with equal radii with current flowing in the same direction to have a strong uniform field at the midpoint between the loops. A similar application of the magnetic field distribution created by Helmholtz coils is found in a magnetic bottle that can temporarily trap charged particles. See Magnetic Forces and Fields for a discussion on this.

Check Your Understanding 12.5

Using Example 12.5, at what distance would you have to move the first coil to have zero measurable magnetic field at point P?

Back to table of contents