Back to table of contents15.5 Resonance in an AC Circuit

15.5 Resonance in an AC Circuit

Learning Objectives

By the end of this section, you will be able to:

In the RLC series circuit of Figure 15.11, the current amplitude is, from Equation 15.10,

I0=V0 R2+(ωL1/ωC ) 2 .
15.15

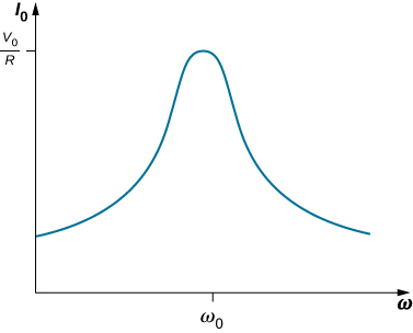
If we can vary the frequency of the ac generator while keeping the amplitude of its output voltage constant, then the current changes accordingly. A plot of I0 versus ω is shown in Figure 15.17.

Figure shows a graph of I0 versus omega. The curve ascends gradually, has one blunt peak at the centre and then gradually descends to its original value. The y-value at the peak is V0 by R and the x-value is omega 0.
Figure 15.17 At an RLC circuit’s resonant frequency, ω0=1/LC , the current amplitude is at its maximum value.

In Oscillations, we encountered a similar graph where the amplitude of a damped harmonic oscillator was plotted against the angular frequency of a sinusoidal driving force (see Forced Oscillations). This similarity is more than just a coincidence, as shown earlier by the application of Kirchhoff’s loop rule to the circuit of Figure 15.11. This yields

Ldi dt +iR+qC =V0sinωt,
15.16

or

Ld2q dt2 +Rdq dt +1C q=V0sinωt,

where we substituted dq(t)/dt for i(t). A comparison of Equation 15.16 and, from Oscillations, Damped Oscillations for damped harmonic motion clearly demonstrates that the driven RLC series circuit is the electrical analog of the driven damped harmonic oscillator.

The resonant frequency f0 of the RLC circuit is the frequency at which the amplitude of the current is a maximum and the circuit would oscillate if not driven by a voltage source. By inspection, this corresponds to the angular frequency ω0=2πf0 at which the impedance Z in Equation 15.15 is a minimum, or when

ω0L=1ω0C

and

ω0=1LC .
15.17

This is the resonant angular frequency of the circuit. Substituting ω0 into Equation 15.9, Equation 15.10, and Equation 15.11, we find that at resonance,

ϕ=tan−1(0) =0,I0=V0 /R, andZ=R.

Therefore, at resonance, an RLC circuit is purely resistive, with the applied emf and current in phase.

What happens to the power at resonance? Equation 15.14 tells us how the average power transferred from an ac generator to the RLC combination varies with frequency. In addition, Pave reaches a maximum when Z, which depends on the frequency, is a minimum, that is, when XL=XCandZ=R. Thus, at resonance, the average power output of the source in an RLC series circuit is a maximum. From Equation 15.14, this maximum is Vrms2 /R .

Figure 15.18 is a typical plot of Pave versus ω in the region of maximum power output. The bandwidth Δω of the resonance peak is defined as the range of angular frequencies ω over which the average power Pave is greater than one-half the maximum value of Pave. The sharpness of the peak is described by a dimensionless quantity known as the quality factor Q of the circuit. By definition,

Q=ω0 Δω ,
15.18

where ω0 is the resonant angular frequency. A high Q indicates a sharp resonance peak. We can give Q in terms of the circuit parameters as

Q=ω0L R .
15.19
Figure shows a graph of P bar versus omega. The curve ascends gradually, has one blunt peak at the centre and then gradually descends to its original value. The y-value at the peak is V squared subscript rms by R and the x-value is omega 0. The y value near the middle of the curve is V squared subscript rms by 2R. The width of the curve near the middle is labeled delta omega.
Figure 15.18 Like the current, the average power transferred from an ac generator to an RLC circuit peaks at the resonant frequency.

Resonant circuits are commonly used to pass or reject selected frequency ranges. This is done by adjusting the value of one of the elements and hence “tuning” the circuit to a particular resonant frequency. For example, in radios, the receiver is tuned to the desired station by adjusting the resonant frequency of its circuitry to match the frequency of the station. If the tuning circuit has a high Q, it will have a small bandwidth, so signals from other stations at frequencies even slightly different from the resonant frequency encounter a high impedance and are not passed by the circuit. Cell phones work in a similar fashion, communicating with signals of around 1 GHz that are tuned by an inductor-capacitor circuit. One of the most common applications of capacitors is their use in ac-timing circuits, based on attaining a resonant frequency. A metal detector also uses a shift in resonance frequency in detecting metals (Figure 15.19).

Photograph of an underwater diver using a metal detector.
Figure 15.19 When a metal detector comes near a piece of metal, the self-inductance of one of its coils changes. This causes a shift in the resonant frequency of a circuit containing the coil. That shift is detected by the circuitry and transmitted to the diver by means of the headphones. (credit: modification of work by Eric Lippmann, U.S. Navy)

Example 15.4

Resonance in an RLC Series Circuit

(a) What is the resonant frequency of a circuit using the voltage and LRC values all wired in series from Example 15.2? (b) If the ac generator is set to this frequency without changing the amplitude of the output voltage, what is the amplitude of the current?

Strategy

The resonant frequency for a RLC circuit is calculated from Equation 15.17, which comes from a balance between the reactances of the capacitor and the inductor. Since the circuit is at resonance, the impedance is equal to the resistor. Then, the peak current is calculated by the voltage divided by the resistance.

Solution

  1. The resonant frequency is found from Equation 15.17:
    f0 =12π 1LC =12π 1(3.00×10−3H ) (8.00×10−4F ) =1.03×102Hz.
  2. At resonance, the impedance of the circuit is purely resistive, and the current amplitude is
    I0=0.100V 4.00Ω =2.50×10−2A.

Significance

If the circuit were not set to the resonant frequency, we would need the impedance of the entire circuit to calculate the current.

Example 15.5

Power Transfer in an RLC Series Circuit at Resonance

(a) What is the resonant angular frequency of an RLC circuit with R=0.200Ω, L=4.00×10−3H, and C=2.00×10−6F? (b) If an ac source of constant amplitude 4.00 V is set to this frequency, what is the average power transferred to the circuit? (c) Determine Q and the bandwidth of this circuit.

Strategy

The resonant angular frequency is calculated from Equation 15.17. The average power is calculated from the rms voltage and the resistance in the circuit. The quality factor is calculated from Equation 15.19 and by knowing the resonant frequency. The bandwidth is calculated from Equation 15.18 and by knowing the quality factor.

Solution

  1. The resonant angular frequency is
    ω0 =1LC =1(4.00×10−3H ) (2.00×10−6F ) =1.12×104rad/s.
  2. At this frequency, the average power transferred to the circuit is a maximum. It is
    Pave=Vrms2 R =[(1/2 ) (4.00V ) ] 2 0.200Ω =40.0W.
  3. The quality factor of the circuit is
    Q=ω0L R =(1.12×104rad/s ) (4.00×10−3H ) 0.200Ω =224.

We then find for the bandwidth

Δω=ω0 Q =1.12×104rad/s 224 =50.0rad/s.

Significance

If a narrower bandwidth is desired, a lower resistance or higher inductance would help. However, a lower resistance increases the power transferred to the circuit, which may not be desirable, depending on the maximum power that could possibly be transferred.

Check Your Understanding 15.6

In the circuit of Figure 15.11, L=2.0×10−3H, C=5.0×10−4F, and R=40Ω. (a) What is the resonant frequency? (b) What is the impedance of the circuit at resonance? (c) If the voltage amplitude is 10 V, what is i(t) at resonance? (d) The frequency of the AC generator is now changed to 200 Hz. Calculate the phase difference between the current and the emf of the generator.

Check Your Understanding 15.7

What happens to the resonant frequency of an RLC series circuit when the following quantities are increased by a factor of 4: (a) the capacitance, (b) the self-inductance, and (c) the resistance?

Check Your Understanding 15.8

The resonant angular frequency of an RLC series circuit is 4.0×102rad/s. An ac source operating at this frequency transfers an average power of 2.0×10−2W to the circuit. The resistance of the circuit is 0.50Ω. Write an expression for the emf of the source.

Back to table of contents